球王会网页版
首 页
公司简介
领导介绍
下属企业
治理结构
政策法规
企业名片
走进球王会网页版
公司动态
通知公告
招标采购
新闻中心
项目融资
基础设施建设
房地产开发
金融担保
广告传媒
股权投资
六大板块
公司文化理念
员工文化活动
合格员工标准
企业宣传片
企业文化
球王会官网入口
党建制度
组织发展
活动掠影
党的建设
联系我们
招标采购
首页
>
新闻中心
>
招标采购
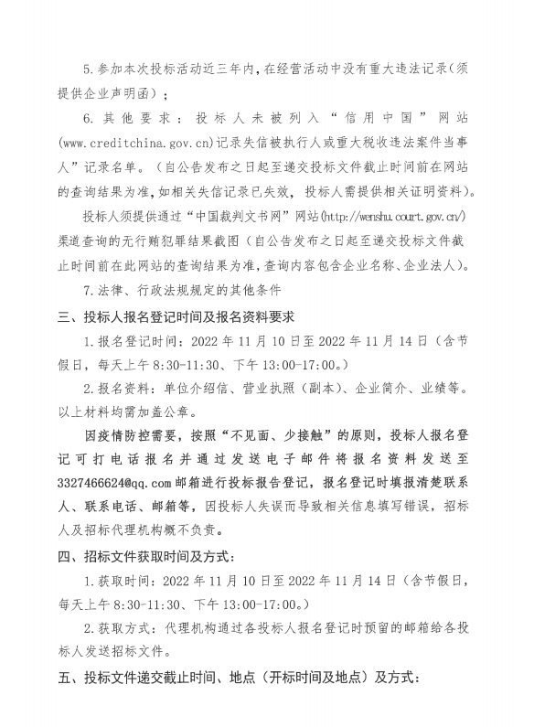
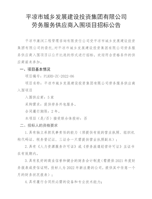
劳务服务供应商入围项目招标公告
时间:2022-11-10
信息来源:本站原创
作者:平凉球王会网页版集团
点击:
1733
次
上一篇:
崇文书苑住宅一期销售代理项目招标公告
下一篇:
办公用品、设备及耗材投标人入围项目招标公告